So I’m having a problem placing the textures onto the mesh. It’s not texturing certain places. Is it a UV unwrapping problem or something wrong with Roblox Studio?
hm.
I’m pretty sure I had a simaler problem before.
Can you show us the unwrap on the image?
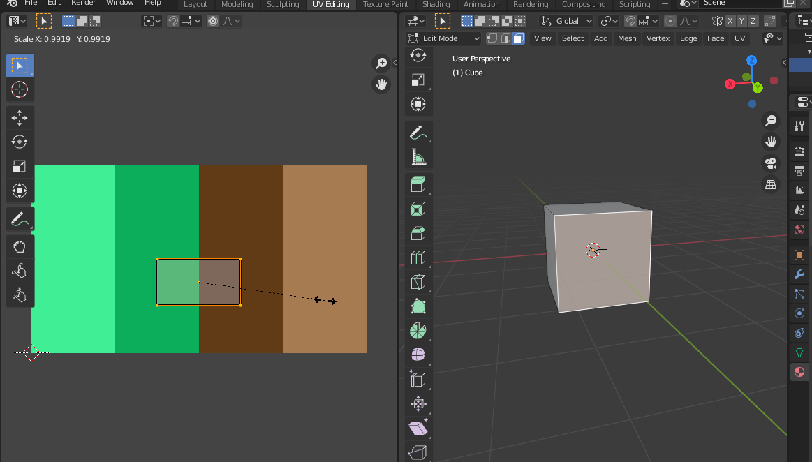
Hm. Well, the linework is a bit shoddy and the UV might be sticking out the littlest bit away from the color, so try selecting the faces in the UV editor and scaling it down like this
also make sure to have this button at the top left clicked or it’s going to be a lot harder to select everything

I already did that and it’s the same as the original
I’m not sure what your problem could be then. If it looks all good in blender, then, chances are that it’s roblox’s fault.
It appears as though you don’t have enough padding on your texture so your UV islands bleed into the surrounding. Increase your padding a bit more and see if that works.
I know this is basically what the previous response suggested, but I’m suggesting doing it a bit more.
If that doesn’t solve your issue, please show us the UV over the texture so we can see how it’s unwrapped ![]()


