How to Make both sides of a face show up in studio

I’m trying to make a curtain in blender. What I’m trying to do is make a plane, subdivide it, then cloth sim until it looks natural. I do no plan on extruding the curtain, as it can kinda break the cloth sim, and it often doubles (and more) the number of triangles, making it look less clean.

My question is, how do I make both sides of a face appear in studio.
Because faces naturally have a normal, the side with the normal is what appears in studio, and the side without the normal is what doesn’t. How do I make the side without a normal also appear in studio.


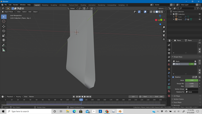
For reference, the blue face above has a normal, and will appear in studio.

Yet, this side, the red side, doesn’t have a normal, and will not appear in studio.

How do I make the red side appear in studio.

2 Likes

You have to solidify it… even if its only 0.1 the thickness won’t be noticed. if you haven’t solidify it its gonna look invinsible

Doesn’t work, it does make the other face blue meaning it will show up, yet it doubles the triangles and puts it over 10000, so I can’t do that. Again, I could deal with going lower on triangles, then solidifying it, but I want it to have good quality.

why not use 2, one sided parts, in studio?

Hm, well, I could flip it, but if the thing is asymmetrical, it wouldn’t be what I need.
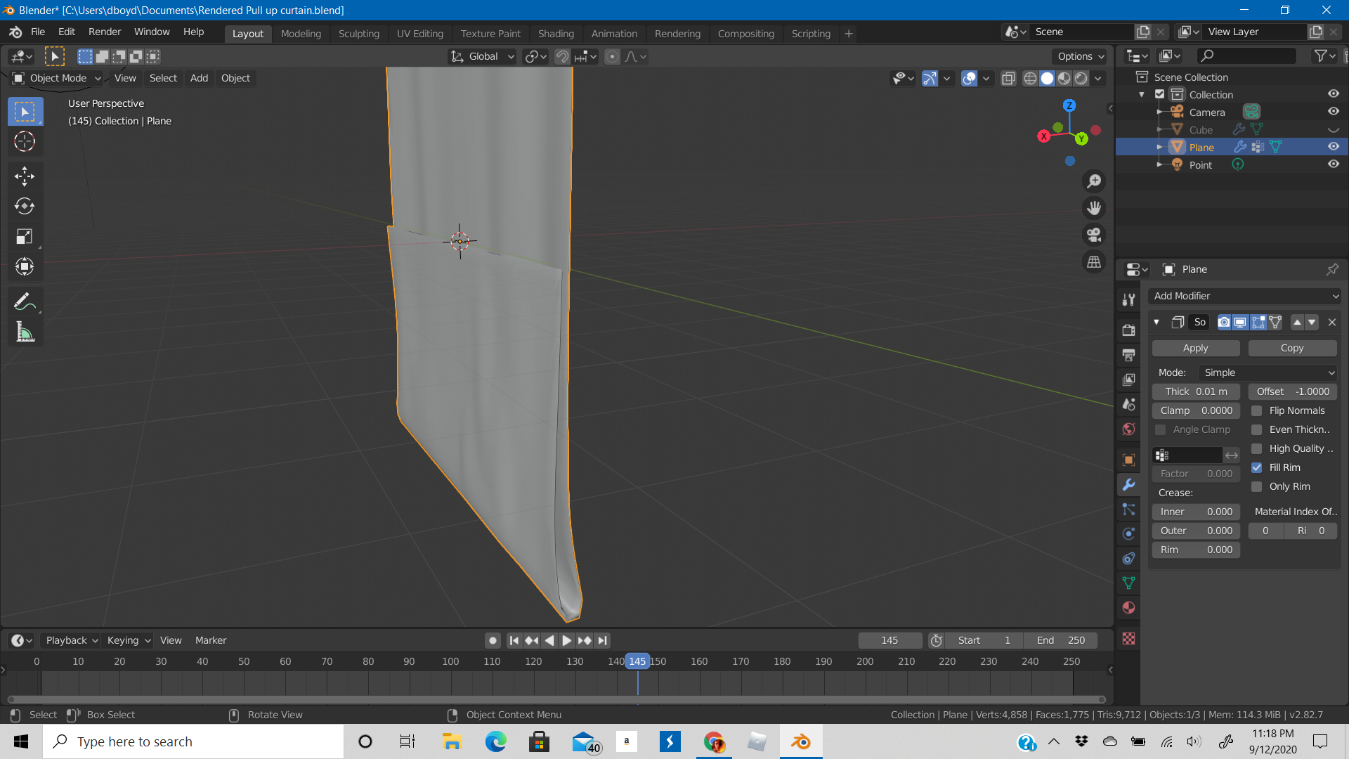
This is what I mean (This is a curtain I worked on earlier, yet it has too high of a tri count.


As you can see, there is that same lip on the other side. Now honestly, it does look pretty good now that I think about it, yet, if I had planes that had verticies extending farther out, this would be impractical. Also, the fact that you can’t see the lower bearing area, as the other normal bends in backward, and no matter what you would have to be seeing invisible parts, so I still need a better solution.

Try a planar decimate. Those usually work for me

1 Like

Just did testing, I subtracted many vertices to ensure I would be 4 tris under the mark, which ends up being 48 subdivisions for the curtain. After creating pin groups and yada yada yada, I come up with this,


Which is obviously very flat and unwanted, even with smooth shading on it looks like this,

So subtracting vertices is an absolute no

Wow!, I hadn’t heard of the decimate modifier until now, and after planar decimation and some solidification, I fixed the problem, Thanks a lot!

1 Like

Turn off or apply all modifiers then in edit mode - shift d to duplicate, then press space and type flip normals…