YaBoiArsenn
(triiiple3hreat)
September 26, 2021, 4:06am
1
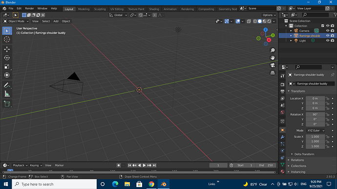
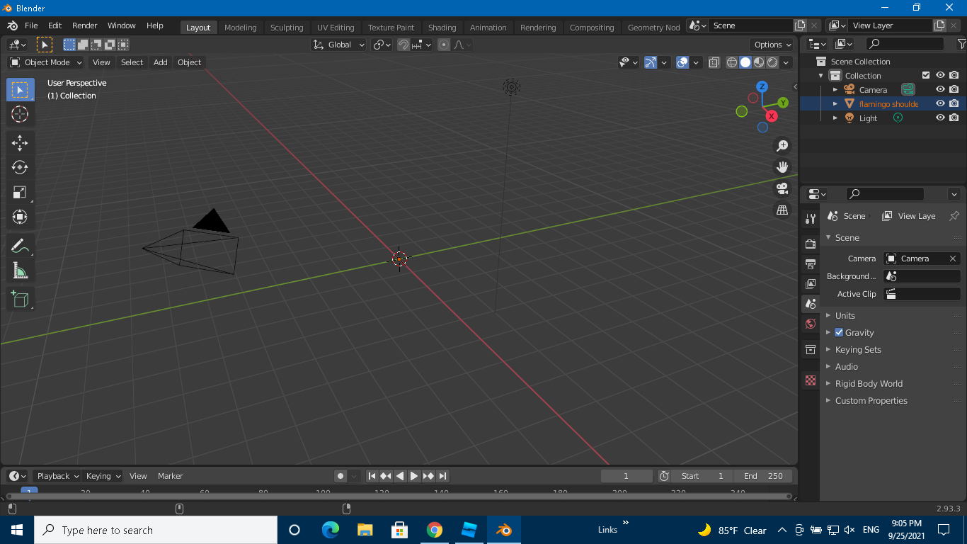
Hello everyone, so I was making a Flamingo shoulder pal as a test for something and I decided to pose it in blender. But, when I import it, it doesn’t show up. Here are pictures:
As you can see, the model is imported, but it doesn’t pop up in the center
Edit: I found out that you can also make poses in roblox studio, which I will try out. Thank you everyone for your help!
NikRedN
(Nik)
September 26, 2021, 4:13am
2
Try selecting the model in the explorer tab, then right click in the viewport > Set Origin > Geometry to Origin
1 Like
Pretty simple as NikRedN stated earlier.
If you have the model, not in the center, select the model that you want in the center, right-click to open up the Object Context Menu, find “Set Origin”, and set it to Geometry to Origin.
1 Like
YaBoiArsenn
(triiiple3hreat)
September 26, 2021, 4:14am
4
Ok, so should I import the shoulder pal into blender and do what you did in the vid?
I would say yeah. It’s very simple.
1 Like
YaBoiArsenn
(triiiple3hreat)
September 26, 2021, 4:20am
6
I have it selected right now, but when I tried it, nothing happened. I might’ve done something wrong
24k_Remz
(KittyNotFound)
September 26, 2021, 4:22am
7
did you export it with Export selection with the texture? it might be because It is made out of a texture? idk
YaBoiArsenn
(triiiple3hreat)
September 26, 2021, 4:22am
8
Yes, I exported it with a texture im pretty sure
YaBoiArsenn
(triiiple3hreat)
September 26, 2021, 4:23am
9
Maybe, its because I didnt center it in roblox studio, i’ll try that
24k_Remz
(KittyNotFound)
September 26, 2021, 4:26am
10
then maybe it not showing up try pressing :
24k_Remz
(KittyNotFound)
September 26, 2021, 4:29am
12
yes try center it in roblox studio put the positon to 0,0,0
YaBoiArsenn
(triiiple3hreat)
September 26, 2021, 4:34am
13
I tried that, but it made my shoulder pal big
24k_Remz
(KittyNotFound)
September 26, 2021, 4:36am
14
in studio or blender?
if in blender press “s” to scale down.
YaBoiArsenn
(triiiple3hreat)
September 26, 2021, 4:38am
15
It’s in blender. But, the character is also like the arms and stuff are like stuffed inside of the body if that makes sense
YaBoiArsenn
(triiiple3hreat)
September 26, 2021, 4:39am
16
I might need some like step by step tutorial about this shoulder buddy blender thing, because there arent any on youtube
1 Like
24k_Remz
(KittyNotFound)
September 26, 2021, 4:50am
17
why do you need it on blender? you can make it in studio
YaBoiArsenn
(triiiple3hreat)
September 26, 2021, 2:33pm
18
I know, but I wanted to pose it in blender. I forgot to mention that.