Tycoon saving compression

So, for the past 3 hours ive been working on a flow for my tycoon games datastores, where there will be (likely) many branching paths and a ton of different tycoons that i want players to be able to start and save seperately, and due to my worry about save size and the fact that i plan to make other parts of the system (such as inventories, and a lot of other stuff that i want to also save) ive made this system that uses tags that im not exactly sure will work.

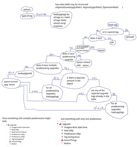
flow chart (i guess???) below.

can any of you find some flaws in it, ive asked a bunch of people and they cant seem to many either

Save size should not be a problem with Roblox as it dynamically grows with your game (at a substantial rate btw). It should only be a problem if your datastore is impressively unoptimized (which I haven’t seen so far). It’s awesome you’re already thinking about optimizations, and you should definitely think about that but save size should not be a problem!

1 Like

alright, thank you, i had finally checked awhile back and yeah with the way i plan on saving upgrades, it really shouldnt be any problem, thank you!

This topic was automatically closed 14 days after the last reply. New replies are no longer allowed.